Depuis des décennies, l'origine des éponges, considérées comme l'une des plus anciennes lignées du règne animal, constitue un paradoxe temporel pour la communauté scientifique.

Les analyses et les horloges moléculaires basées sur les données génétiques des espèces modernes suggèrent une apparition il y a au moins 650 millions d'années. Pourtant, les données du terrain raconte une autre histoire, où les preuves tangibles manquaient cruellement pour étayer cette hypothèse.

Un décalage temporel qui interrogeait la science

Le véritable casse-tête pour les paléontologues réside dans le fait que les plus anciens fossiles d'éponges incontestables ne datent que de 543 millions d'années. Ces fossiles sont principalement des spicules, de minuscules aiguilles de silice ou de calcite qui forment le squelette de nombreuses éponges.

Grâce à leur nature minérale, ces structures se fossilisent exceptionnellement bien, mais avant cette date, les archives fossiles semblaient muettes.

eponge naturelle illlustration IA

Cet écart de plus de 100 millions d'années a alimenté une controverse durable : fallait-il faire confiance aux modèles génétiques ou aux preuves physiques conservées dans la roche ?

Certains chercheurs ont même remis en question l'origine si précoce des éponges, faute de spicules dans les strates géologiques plus anciennes, notamment celles de la fin de la période Édiacarienne, juste avant la fameuse « explosion cambrienne ».

La solution : des squelettes apparus plus tardivement

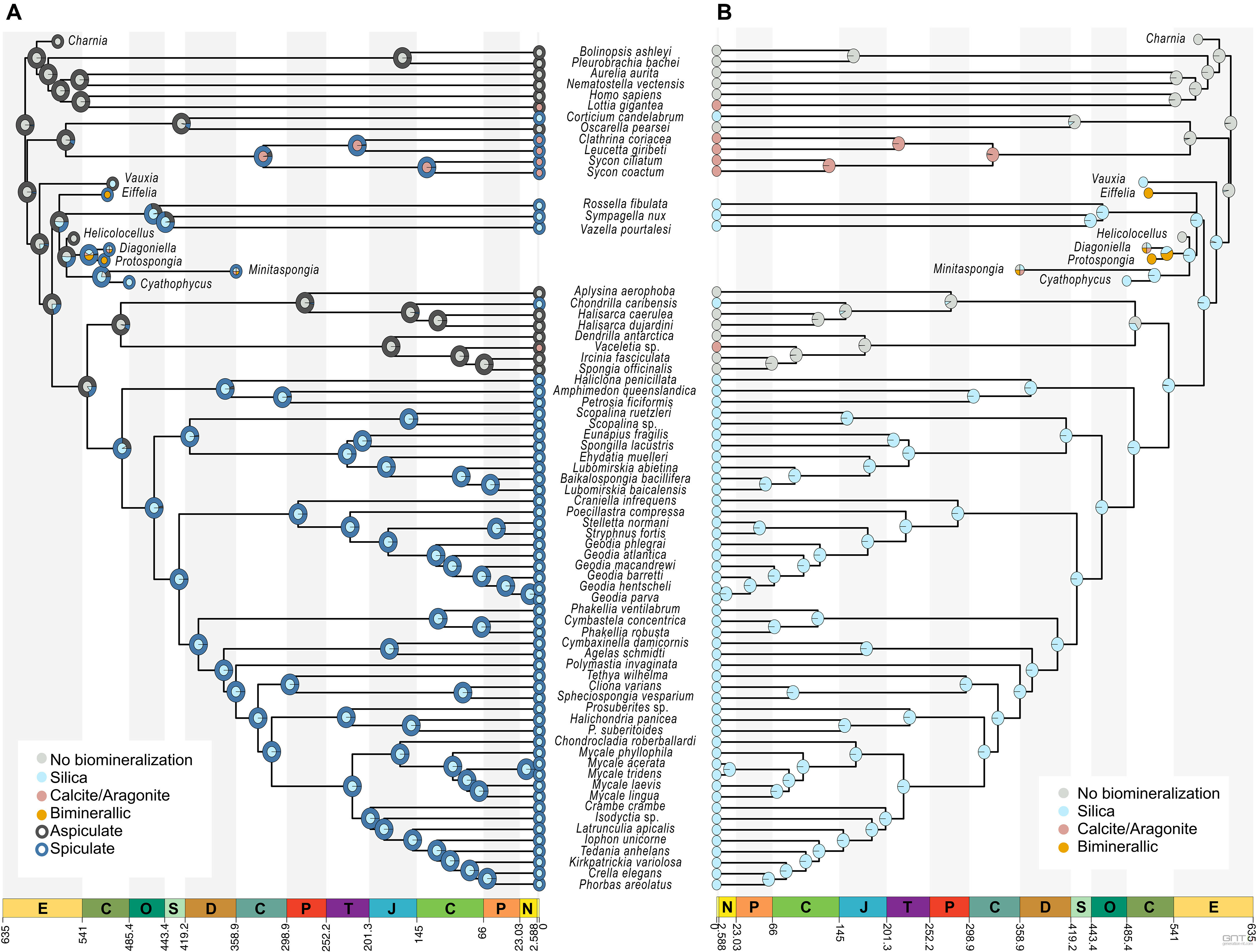
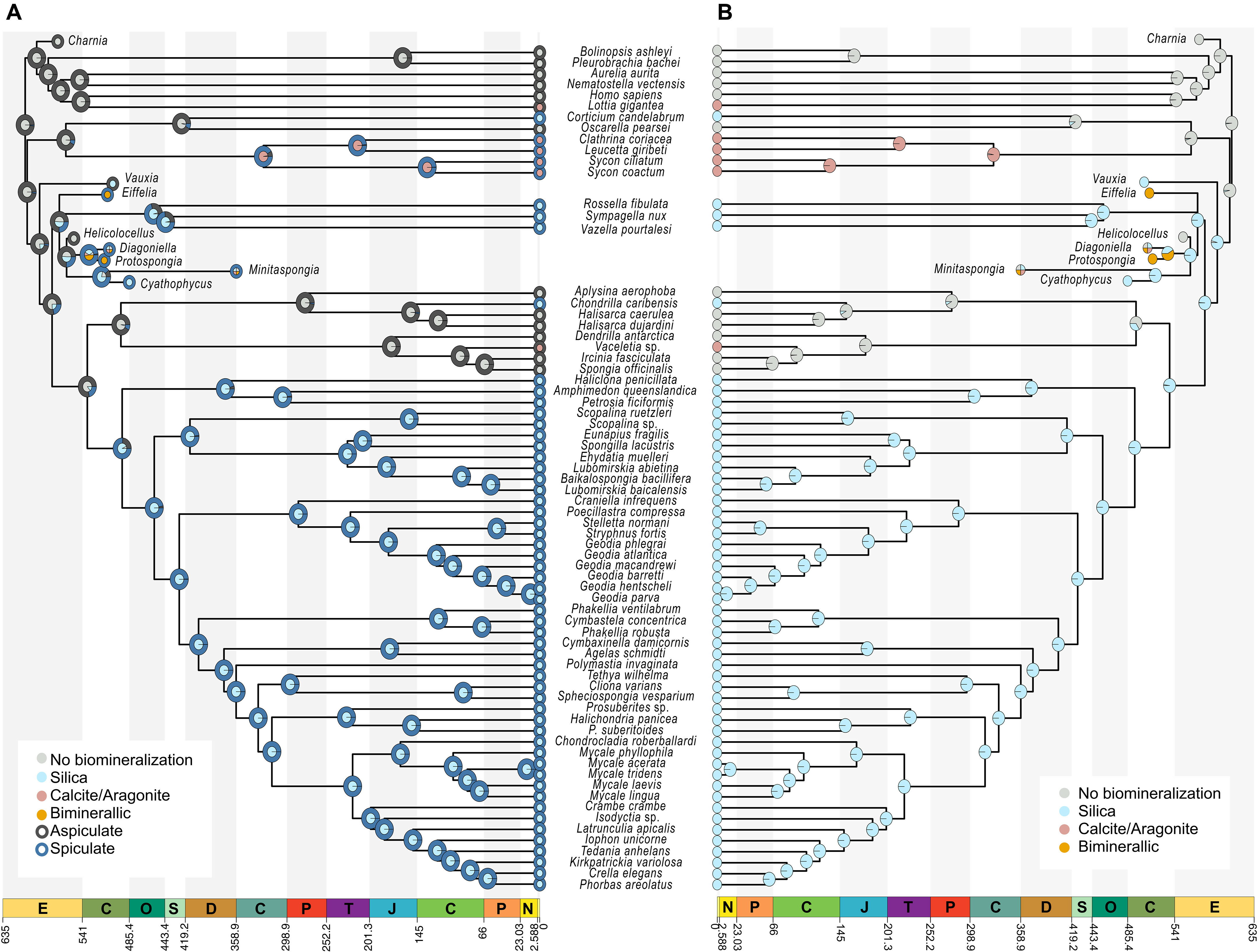
L'équipe internationale dirigée par le Dr M. Eleonora Rossi de l'Université de Bristol apporte une explication élégante à ce mystère. Leurs travaux, combinant données fossiles et analyses génétiques poussées, démontrent que les toutes premières éponges étaient en fait des organismes à corps mou.

Elles n'avaient tout simplement pas encore développé la capacité de produire des squelettes minéralisés, ce qui explique leur absence totale dans les archives géologiques de cette époque.

eponge spicule squelette etude

L'étude suggère que les premiers animaux terrestres n'avaient pas de squelette

L'étude va plus loin en révélant que la biominéralisation, le processus par lequel les organismes vivants produisent des minéraux pour durcir ou raidir leurs tissus, est apparue indépendamment et à plusieurs reprises au sein des différentes lignées d'éponges.

Comme le souligne le Dr Ana Riesgo, experte mondiale du domaine, « les squelettes des éponges modernes peuvent se ressembler, mais ils sont construits de manières très différentes », utilisant soit de la calcite, soit de la silice, et impliquant des ensembles de gènes totalement distincts.

Vers une nouvelle vision de l'aube du règne animal

Pour valider leur hypothèse, les chercheurs ont eu recours à un puissant modèle statistique connu sous le nom de processus de Markov. En simulant les transitions évolutives entre des états « à corps mou » et des états « avec squelette minéralisé », leurs modèles ont massivement rejeté l'idée que l'ancêtre commun des éponges possédait déjà un squelette.

Ce n'est qu'en traitant tous les types de minéraux comme équivalents, une approche jugée irréaliste, que les résultats deviennent ambigus.

Cette découverte remet en question l'idée que les spicules étaient le moteur principal de la diversification précoce des éponges. Le véritable moteur de leur succès initial reste un mystère fascinant.

Comprendre l'évolution animale primitive et le parcours des éponges est crucial, car elles furent les premiers bâtisseurs de récifs de la planète.

Leur évolution a coïncidé avec des changements profonds dans la chimie des océans, façonnant l'environnement qui a permis l'émergence de la vie complexe que nous connaissons aujourd'hui.