C'est le mammifère qui vit le plus longtemps sur Terre, pouvant dépasser les 200 ans. La baleine boréale (Balaena mysticetus) est une énigme biologique. Comment une bête de 80 tonnes peut-elle vivre si longtemps sans développer de cancer ? Des scientifiques de l'Université de Rochester pensent avoir trouvé la réponse.

Le secret n'est pas d'éviter les dégâts, mais de les réparer de manière exceptionnellement efficace.

Comment la baleine défie-t-elle le cancer et le vieillissement ?

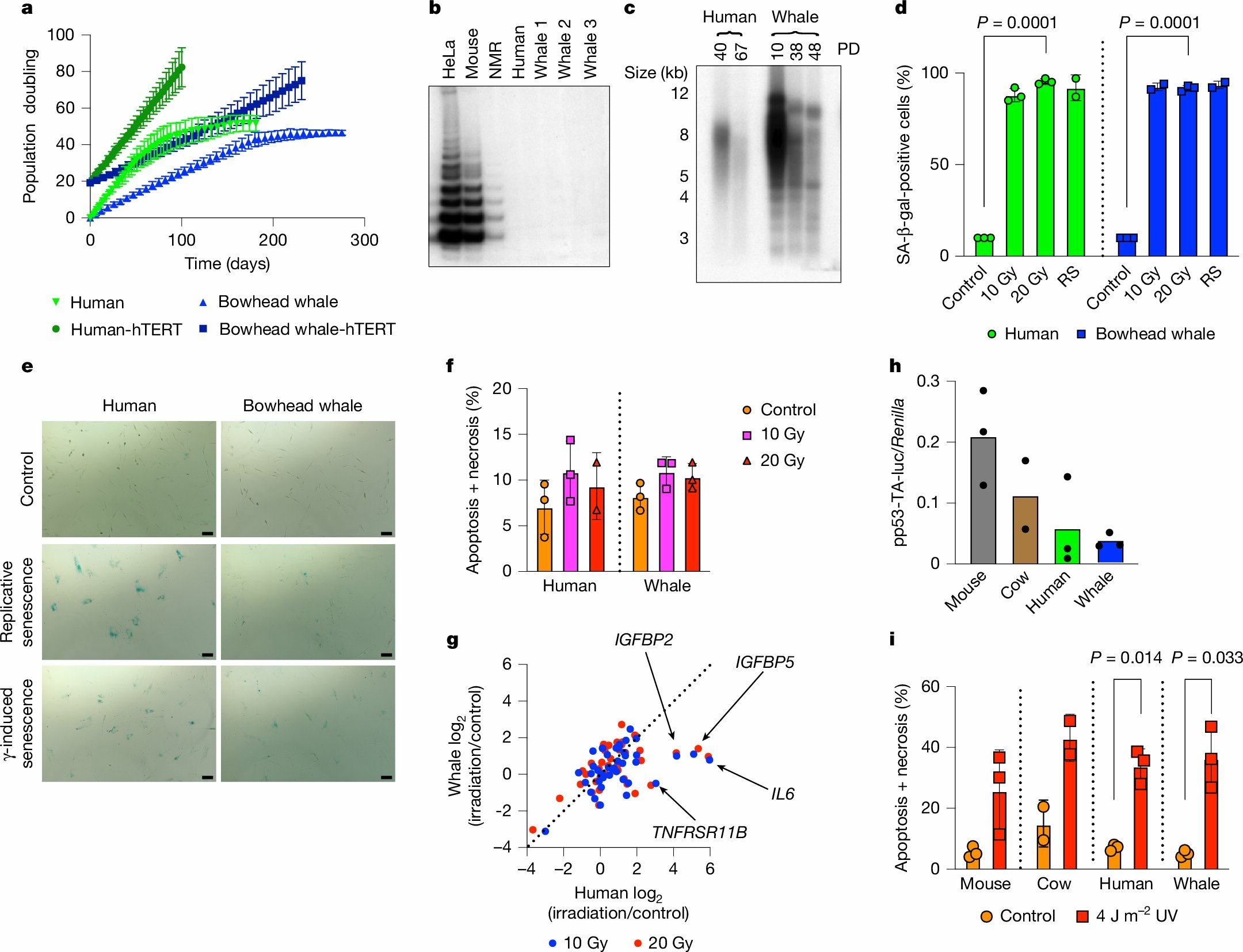
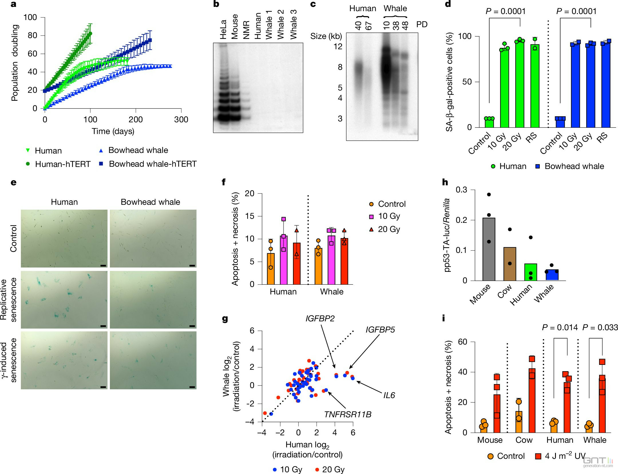
Le problème est connu sous le nom de Paradoxe de Peto : plus un animal est gros et vit longtemps, plus il a de cellules, et donc plus il devrait statistiquement développer de cancer. Pourtant, la baleine boréale y est très résistante.

ADN baleine boreale 02

La nouvelle étude, publiée dans Nature, montre que son secret est une capacité supérieure à réparer les cassures double-brin de l'ADN. Alors que les cellules humaines accumulent des mutations avec le temps (la cause du vieillissement et du cancer), les cellules de la baleine réparent leur ADN de manière bien plus précise et rapide, empêchant les mutations de s'installer.

Quel est le "mécanisme" biologique derrière cette réparation ?

La découverte est surprenante. L'équipe a identifié une protéine spécifique, appelée CIRBP, comme étant la clé. Cette protéine est activée par l'exposition au froid. Les baleines boréales, qui vivent toute l'année dans les eaux glaciales de l'Arctique, en produisent 100 fois plus que les humains.

ADN baleine boreale 0

Les chercheurs ont découvert que cette protéine CIRBP ne se contente pas de protéger du froid ; elle joue aussi un rôle direct en améliorant l'efficacité de la réparation de l'ADN.

Peut-on appliquer cette découverte à l'homme ?

C'est l'espoir des chercheurs. Ils ont déjà mené des expériences en insérant le gène CIRBP de la baleine dans des cellules humaines. Résultat : le taux de réparation de l'ADN dans ces cellules a doublé. Des tests sur des mouches ont aussi montré une augmentation de leur longévité et de leur résistance aux radiations.

ADN baleine boreale 01

La professeure Vera Gorbunova, auteure principale, affirme que cela prouve qu'il y a "une marge d'amélioration" pour la réparation de l'ADN humain. Des souris avec ce gène sont en cours d'étude pour voir si elles vivent plus longtemps.

Foire Aux Questions (FAQ)

La baleine boréale vit-elle vraiment plus de 200 ans ?

Oui. Les estimations scientifiques, basées sur l'analyse de leurs tissus (comme les yeux) et la découverte de pointes de harpons du 19e siècle dans des spécimens chassés, estiment leur durée de vie maximale à 268 ans.

Qu'est-ce que la protéine CIRBP ?

C'est la "Cold-Inducible RNA-Binding Protein" (Protéine de liaison à l'ARN inductible par le froid). Son rôle premier est de protéger les cellules contre les dommages liés au froid. Cette étude révèle son second rôle : elle améliore considérablement l'efficacité de la réparation des cassures de l'ADN.

Faut-il prendre des douches froides pour vivre plus longtemps ?

C'est une piste. Les chercheurs veulent tester si une exposition brève au froid (douches, natation en eau froide) augmente le taux de protéine CIRBP chez l'homme. Cependant, ils cherchent aussi des moyens pharmacologiques (médicaments) pour obtenir le même effet, car "tout le monde n'a pas envie de prendre des bains froids".