Depuis des décennies, le rêve d'une délivrance transdermique pour l'insuline reste un Graal pour les bio-ingénieurs. L'injection sous-cutanée, standard pour le diabète de type 1 et avancé de type 2, entraîne douleurs, phobie des aiguilles et complications cutanées, réduisant l'observance des patients.

La prise orale, elle, est impossible, l'hormone protéique étant détruite par le système digestif. Le défi majeur est que l'insuline est une molécule volumineuse, hydrophile, qui rebondit sur la couche externe de la peau, la barrière épidermique (le stratum corneum) faite de lipides hydrophobes.

Comment un polymère parvient-il à traverser la barrière cutanée ?

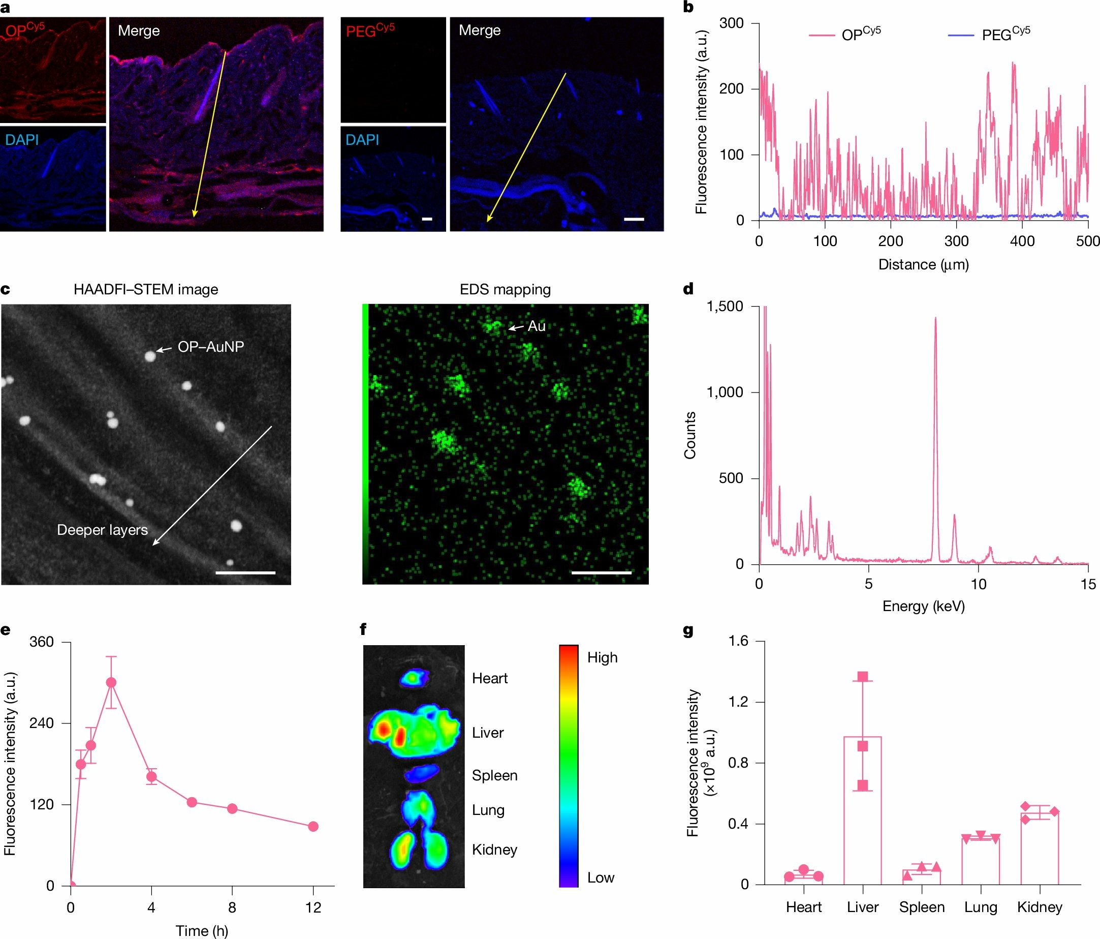
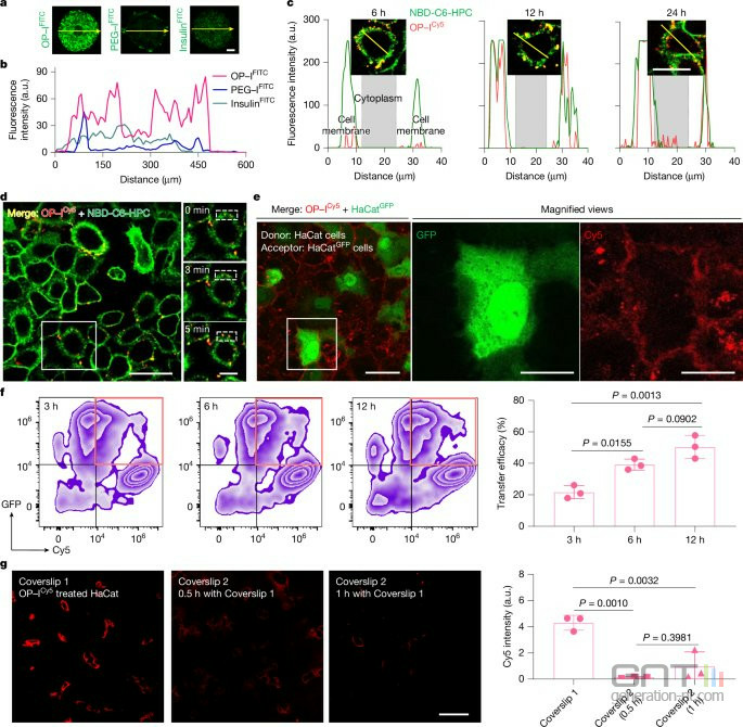
L'équipe du bio-ingénieur Youqing Shen, de l'université de Zhejiang en Chine, a conçu un polymère nommé OP agissant comme une "locomotive" pour l'insuline (la "cargaison"). Ce polymère est zwitterionique et exploite le gradient de pH naturel de la peau.

membrane insuline 01

À la surface, légèrement acide (pH 4 à 5), le polymère se charge positivement, ce qui lui permet de se lier aux molécules lipidiques et de pénétrer la couche cornée. En s'enfonçant dans les couches plus profondes de la peau, où le pH redevient neutre (autour de 7), le OP devient neutre électriquement, se détache des lipides et diffuse librement dans la circulation sanguine. Cette méthode, entièrement non-invasive, évite les micro-aiguilles ou l'ultrason qui compromettent l'intégrité de la barrière cutanée.

Quels résultats sur les animaux et quelle durée d'efficacité ?

Les tests ont été réalisés sur des modèles de diabète chez la souris et le mini-porc, dont la peau est biologiquement très similaire à celle de l'homme. Les résultats publiés dans Nature sont prometteurs. Appliquée localement, l'OP-insuline a réussi à normaliser le taux de glucose dans le sang en une à deux heures, une rapidité comparable à une injection classique.

membrane insuline 0

Plus impressionnant encore, les niveaux de glucose sont restés normaux pendant 12 heures, une durée de contrôle nettement supérieure aux quatre heures typiques de l'insuline administrée par aiguille. Une fois dans le sang, l'OP-insuline s'accumule dans les tissus régulateurs de glucose (foie, muscles, tissus adipeux) et active les récepteurs, agissant de manière plus douce et prolongée.

Quelles sont les prochaines étapes avant une application chez l'homme ?

L'efficacité non-invasive de cette technique est établie, mais le chemin vers la clinique est encore long. Les chercheurs doivent maintenant se concentrer sur l'évaluation de la toxicité à long terme du polymère, car les personnes atteintes de diabète utilisent l'insuline pendant des décennies.

membrane insuline 02

Ils travaillent également à affiner le dosage pour garantir que la crème ne provoque pas d'hypoglycémie, un risque dangereux. Les essais sur l'homme sont l'étape suivante, où l'efficacité et la sécurité à long terme seront clés. La bonne nouvelle est que le système de délivrance OP s'est montré polyvalent et pourrait déjà fonctionner avec d'autres médicaments, notamment l'ingrédient actif des traitements contre l'obésité, comme l'Ozempic.

Foire Aux Questions (FAQ)

Pourquoi est-il si difficile de faire passer l'insuline à travers la peau ?

L'insuline est une grande molécule protéique et la peau est une barrière hydrophobe (qui repousse l'eau). Les molécules d'eau et les grosses molécules sont bloquées par la couche externe graisseuse de la peau. Le polymère agit en changeant sa charge pour interagir avec les graisses de la peau et s'y frayer un chemin.

Cette méthode est-elle plus sûre que les injections classiques ?

Potentiellement, oui. Elle élimine les risques d'infection et les complications liées aux piqûres (douleur, cicatrice, lipodystrophie). De plus, l'effet prolongé sur 12 heures pourrait permettre une meilleure stabilisation du taux de glucose, réduisant les pics et les creux fréquents avec l'injection rapide d'insuline.

Le polymère a-t-il montré des effets secondaires ?

Pour l'instant, le polymère n'a montré aucun signe d'irritation ou de dommage structurel de la peau chez les animaux (souris et mini-porcs). Cependant, les chercheurs insistent sur la nécessité d'études cliniques approfondies pour évaluer la toxicité sur le long terme chez l'homme, étant donné que le traitement du diabète est chronique.